全国免费咨询热线:19854453975

个税专项附加扣除电子模板填报易错“五提醒”

发布时间:2019-01-12 11:03:04 浏览次数:6269

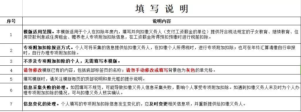
为帮助纳税人正确填报专项附加扣除项目,国家税务总局整理出“专项附加扣除电子模板填报易错‘五提醒’”。

1第一,请使用2007及以上版本的Excel软件,填写电子模板。


如果您在填写专项附加扣除信息电子模板时使用的Excel版本过低,将出现提示内容显示不全、打印内容不完整和部分内容无法填写等问题。


之所以使用2007及以上版本的Excel软件填写电子模板,主要是为了方便大家更好地理解并准确填写相关内容,电子模板中增加了必要的提示和规则校验,而这些提示和校验只有在较高版本的Excel中才能使用。因此,建议您使用2007及以上版本的Excel软件填写专项附加扣除电子模板。


2第二,在填写电子模板时,请务必注意带“*”号栏次,并全部填写完整。


电子模板中带“*”号栏次,是必填项。这些栏次一方面用于计算您截至目前可以享受的专项附加扣除总额;另一方面用于事后核验需要。如果您漏填了,导入扣缴端软件时,系统将给出“[XXX]文件导入失败,XX页签:XX项目未填写,请检查”的提示。 


如,纳税人在填写子女教育支出时,比较多容易漏填“当前就读学校”或者“本人扣除比例”等信息。如果这些信息漏填,将无法将子女教育支出相关信息导入扣缴客户端,也就无法享受该项扣除。遇到该情况,可以请单位办税人员检查后告知需要补充填写漏填事项。

3第三,请在提交电子模板前,检查文件能否正常打开。


如果您提交给扣缴单位的专项附加扣除信息电子模板未保存好、已损坏,系统将会出现“[XXX]文件导入失败:文件读取失败”的提示(如下图),遇到这种情况,请重新拷贝并确认可以打开后提交扣缴单位导入。

4第四,单位在导入电子模板前,扣缴端软件中需已经存在该纳税人的基础信息。


如果单位使用全国统一免费的扣缴客户端软件中,前期没有录入过相关纳税人的基础信息,则在导入该纳税人填报的专项附加扣除信息电子模板时,系统会提示“[XXX]文件导入失败,纳税人信息在系统中不存在,无法导入”(如下图)。 

【解决方法】是扣缴义务人先在扣缴客户端“人员信息采集”菜单中增加纳税人信息后,再导入专项附加扣除模板。


5第五,如您没有填写任何一项专项附加扣除信息,则无需填报电子模板。


如果纳税人提交一份空白电子模板,则在导入时系统会给出“以下文件无可导数据:[XXX]文件无法导入:Excel文件中无可导入数据”的提示。请单位向纳税人确认是否漏填;如果纳税人确实没有可享受的专项附加扣除信息,则无需填写电子模板。

特别提醒广大纳税人和扣缴单位:

1.电子模板中的必填项目必须填写完整。

2.不要修改、删除和调整电子模板的字段及字段格式。

3.请使用2007及以上版本的Excel软件填写电子模板。

为帮助纳税人正确填报专项附加扣除项目,国家税务总局整理出“专项附加扣除电子模板填报易错‘五提醒’”。

1第一,请使用2007及以上版本的Excel软件,填写电子模板。


如果您在填写专项附加扣除信息电子模板时使用的Excel版本过低,将出现提示内容显示不全、打印内容不完整和部分内容无法填写等问题。


之所以使用2007及以上版本的Excel软件填写电子模板,主要是为了方便大家更好地理解并准确填写相关内容,电子模板中增加了必要的提示和规则校验,而这些提示和校验只有在较高版本的Excel中才能使用。因此,建议您使用2007及以上版本的Excel软件填写专项附加扣除电子模板。


2第二,在填写电子模板时,请务必注意带“*”号栏次,并全部填写完整。


电子模板中带“*”号栏次,是必填项。这些栏次一方面用于计算您截至目前可以享受的专项附加扣除总额;另一方面用于事后核验需要。如果您漏填了,导入扣缴端软件时,系统将给出“[XXX]文件导入失败,XX页签:XX项目未填写,请检查”的提示。 


如,纳税人在填写子女教育支出时,比较多容易漏填“当前就读学校”或者“本人扣除比例”等信息。如果这些信息漏填,将无法将子女教育支出相关信息导入扣缴客户端,也就无法享受该项扣除。遇到该情况,可以请单位办税人员检查后告知需要补充填写漏填事项。

3第三,请在提交电子模板前,检查文件能否正常打开。


如果您提交给扣缴单位的专项附加扣除信息电子模板未保存好、已损坏,系统将会出现“[XXX]文件导入失败:文件读取失败”的提示(如下图),遇到这种情况,请重新拷贝并确认可以打开后提交扣缴单位导入。

4第四,单位在导入电子模板前,扣缴端软件中需已经存在该纳税人的基础信息。


如果单位使用全国统一免费的扣缴客户端软件中,前期没有录入过相关纳税人的基础信息,则在导入该纳税人填报的专项附加扣除信息电子模板时,系统会提示“[XXX]文件导入失败,纳税人信息在系统中不存在,无法导入”(如下图)。 

【解决方法】是扣缴义务人先在扣缴客户端“人员信息采集”菜单中增加纳税人信息后,再导入专项附加扣除模板。


5第五,如您没有填写任何一项专项附加扣除信息,则无需填报电子模板。


如果纳税人提交一份空白电子模板,则在导入时系统会给出“以下文件无可导数据:[XXX]文件无法导入:Excel文件中无可导入数据”的提示。请单位向纳税人确认是否漏填;如果纳税人确实没有可享受的专项附加扣除信息,则无需填写电子模板。

特别提醒广大纳税人和扣缴单位:

1.电子模板中的必填项目必须填写完整。

2.不要修改、删除和调整电子模板的字段及字段格式。

3.请使用2007及以上版本的Excel软件填写电子模板。